- 办事专栏
365bet在线注册_365bet首页_365bet最新备用
京牌365bet在线注册_365bet首页_365bet最新备用被盗抢指标工作办事说明
发布日期:2018年01月15日
一、京牌365bet在线注册_365bet首页_365bet最新备用被盗抢后指标申请条件
车辆被盗抢时间:2010年12月23日(含)以后
车辆被盗抢前登记状态:在公安交管部门处于正常登记状态(正常登记状态是指:车辆被盗抢前在公安交管部门登记为正常状态,且处于检验有效期内,未进行抵押、未登记为黑名单。)
申请指标时效:公安机关立案时间在2016年7月15日(含)以后的,在公安机关立案满12个月后仍未追回,可在此后12个月内申请被盗抢365bet在线注册_365bet首页_365bet最新备用指标。逾期未提出申请的,视为自动放弃指标申请。
2010年12月23日至2013年12月31日期间车辆被盗抢,公安机关立案满12个月后仍未追回,并已在公安机关车辆管理系统登记被盗抢状态的,可在2014年6月30365bet在线注册_365bet首页_365bet最新备用
日(含)以前提出申请。逾期未提出申请的,视为自动放弃指标申请。
二、京牌365bet在线注册_365bet首页_365bet最新备用被盗抢后申请指标流程图
(一)个人

注:开具立案凭证环节中“本市住所地”指:
(1)本市户籍人员:户籍所在地公安分局刑侦支队;
(2)非本市户籍人员:本市出具有效身份证件所登记的暂住地公安分局刑侦支队;
(3)在京现役军人、武警,港、澳、台和外籍人员持相关身份证明到单位驻地或居住地、暂住地所属分局刑侦支队开具证明材料;
(4)驻京国家机关、地方机关、企事业单位,武警、部队等单位持相关证明材料到国家机关驻地或企事业单位办公地所属分局刑侦支队开具证明材料。
(二)单位

注:1.开具立案凭证环节中“本市住所地”指:单位注册地或者实际经营地的公安分局刑侦支队。
2.流程中所涉及委托手续是指:
(1)单位盖章的授权委托书,要求写明受托人的姓名及身份证件号码,并明确委托事项;
(2)受托人的有效身份证件。
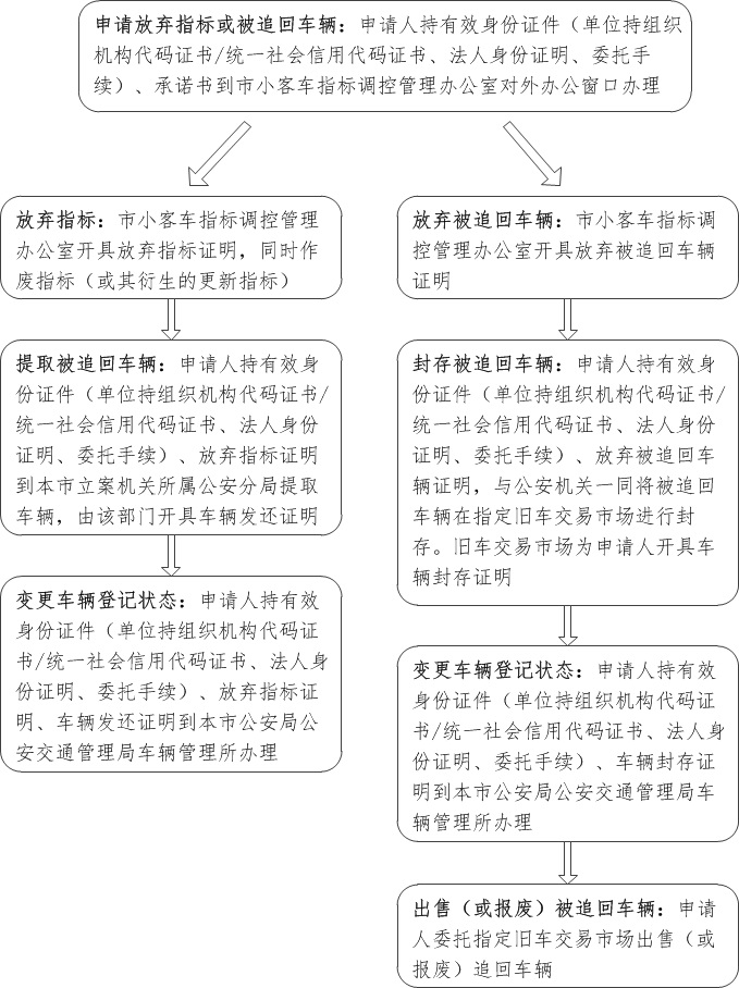
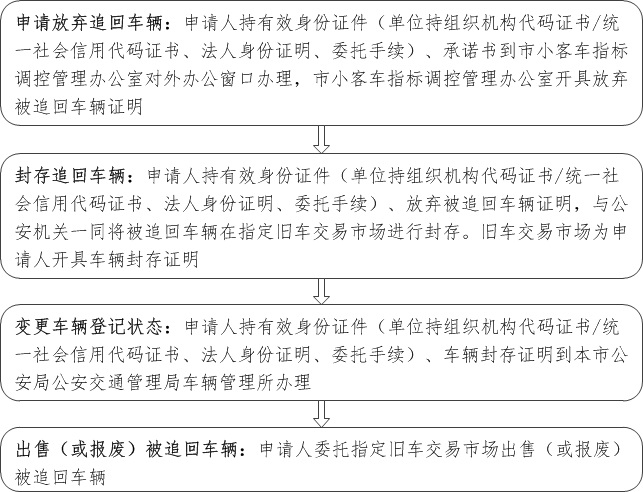
三、被盗抢365bet在线注册_365bet首页_365bet最新备用追回后处理流程图
(一)取得被盗抢365bet在线注册_365bet首页_365bet最新备用指标(或其衍生的更新指标),指标尚未使用,且在有效期内
1.被盗抢365bet在线注册_365bet首页_365bet最新备用由本市公安机关追回的

2.被盗抢365bet在线注册_365bet首页_365bet最新备用非由本市公安机关追回的

(二)已使用被盗抢365bet在线注册_365bet首页_365bet最新备用指标购买新车的
1.被盗抢365bet在线注册_365bet首页_365bet最新备用由本市公安机关追回的

2.被盗抢365bet在线注册_365bet首页_365bet最新备用非由本市公安机关追回的

注:本文中所述证件及凭证均需提供原件及复印件。
(2018年1月15日修订)


